咨询服务热线:

158-3010-7628


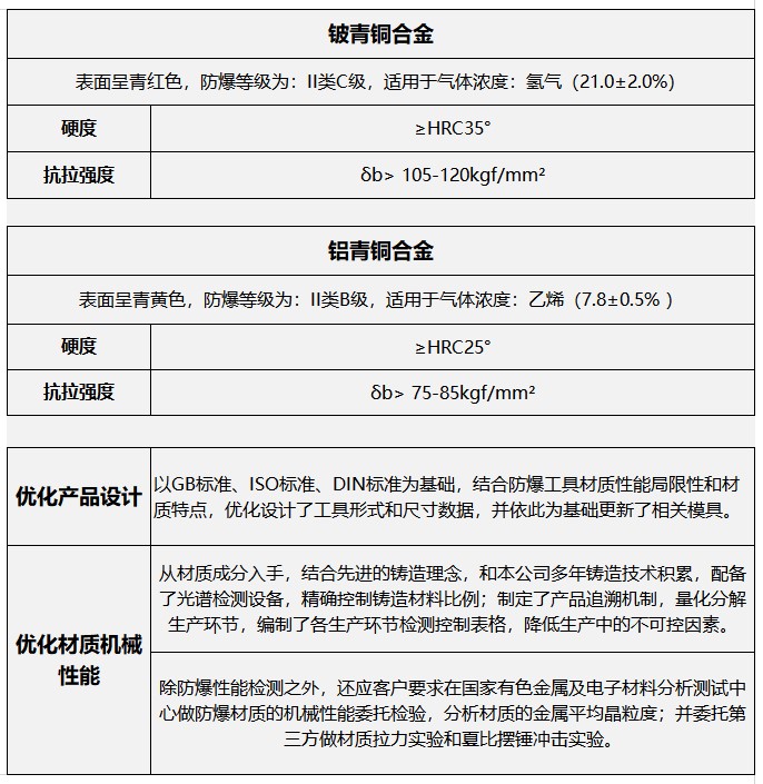
防爆铜扳手
您当前的位置 : 首 页 > 产品中心 > 扳手类

1202 防爆连接器扳手

产品属性

  • 所属分类:扳手类
  • 产品编号:1570526495
  • 浏览次数:0
  • 发布日期:2020-01-03
  • 产品概述
  • 性能特点
  • 技术参数

1202.JPG


扳手是一种常用的安装与拆卸工具,是利用杠杆原理拧转螺栓、螺钉、螺母和其他螺纹紧持螺栓或螺母的开口或套孔固件的手工工具。扳手通常用碳素或合金材料的结构钢制造。

扳手通常在柄部的一端或两端制有夹持螺栓或螺母的开口或套孔,使用时沿螺纹旋转方向在柄部施加外力,就能拧转螺栓或螺母。

防爆铜扳手

a.jpg

aa.jpg

标签

上一篇:1201 防爆勾扳手2020-01-03
下一篇:1203防爆侧面孔勾扳手2020-01-03

最近浏览:

铜质防爆工具

15830107628

首页    I    关于我们    I    产品展示    I    案例展示    I   荣誉资质   I    新闻中心     I    联系我们          

厂址:辛集市新垒头工业区 电话:158-3010-7628 0311-83221282 传真:0311-87265726

铜质防爆工具   防爆工具生产厂家